SDS(NEGO)
ファニーキャットのソフトディストーションだけの回路
 AGCの続き
肝心のオペアンプが簡易的なディスクリートとなってるのが新しく思える
当時はオペアンプは高価でメーカーとしてコストダウンするためにトランジスタでオペアンプもどきを作ったのですかね?
その辺を修正して実験
オートゲインコントロールなので、弾いてない時にゲインが最大になる回路なのですわ、これって。
コンプの前にディストーション繋げるみたいなもんですね(実際は違うけど)
ディストーションのノイズをコンプで平にして弾いてない時にジ〜〜〜〜〜〜〜〜。
昔はそれでよかったのですが、今は困ったちゃんです

んでノイズを少なくさせようと試みる訳
んで許せる回路がこれ
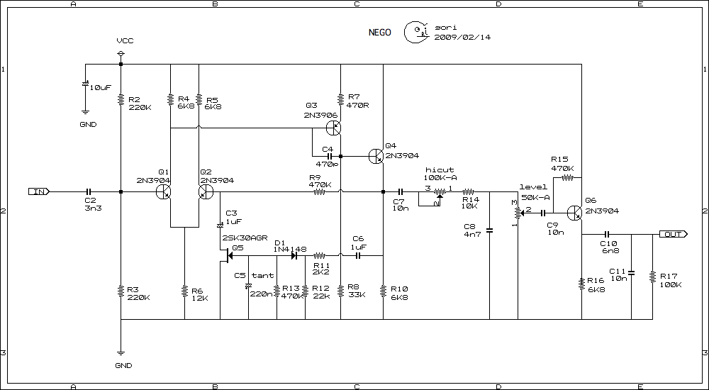
C4の値が220pだったのだけど470pにした
少しローノイズになった気がする
ボリュームも見直してみた
オリジナルは220Kの抵抗で分圧されて出力を抑えてる
それ取っ払うと音は大木金太郎なのだが、ノイズも大きい
んじゃラットのトーン入れちゃえって(安易だな)ことで入れる
オリジナルのエミッタフォロアを追加する
個人的にはファニーキャットのSDSと瓜二つ。

ああ忘れてた
ラインでは絶対に使わないように
常套句として、毎回載せるよにする(怒)
トランジスタは2N3904と3906使った
なんの問題もない

名前はNEGOにした
方言です
別にニャ〜って鳴かないんですが、ニャーの部分は作るつもりはないけどファニーキャットからのパクさんなのでNEGOとした。

 まだまだ
R14の10Kはいらないかもしれない(ボソ)

 レイアウト
こんな感じ
タンタルの220nの極性が反対と思われるかもしれないが、これで良い。

 三浦氏に電話してみる
彼メール見ないから〜
電話した
3年ぶりかもしれない
五頭登山してから久しぶりかな。
ファニーキャットについて質問してみる
忘れてるみたいだ
もっともだ。30年前の話だからね
でもSDS単体で使っていたとのこと
エミッタフォアは通過してないと言うことになるかな
ブライトでノイヂ〜な記憶なそうな
んでその辺バッサリ削除した

 ディスクリートと尊重されてるみたいだけど
そりゃ貴方
BOSSのDS-2はオペアンプ使ってませんですわ〜
ターボシリーズは使ってないかな?
どうかな?
ディスクリートにこだわるならDS-2購入すると早道かもしれませんね〜(無責任)
FET差動増幅だけど
Tr差動の製品って身近にあったっけ?
とちょと悩む。

 ちょっと蛇足だけど
http://experimentalistsanonymous.com/diy/Schematics/Compressors%20Gates%20and%20Limiters/NN%20Simple%20Comp.gif
検波回路っすか?
ほぼ考えは一緒ですね

CGI-design