WAH
ワウの回路って謎なので考えてみる
 ワウのイメージ
狭い範囲でブーストされたパンドパスってんですか?
それが高い低い周波数に動くのがワウだと思ってるんですが?
実際とうなんでしょかね?
ここでバンドパスと周波数って文字が出て来ます
説明しろ!と言われても、正確には答えられない自分が悲しい。
周波数は一秒間に波長がどのくらいあるか?と言う数字らしい
波長が短いと一秒間に沢山存在するので高い音(?)
ここで音と表現して良いのか?
音は交流だから良いか・・・
ワウのイメージとしてはこれだな

 ペダル
ペダルを踏むと音が変わる
ポットの関係はどうなってる?
中を開けてポットの動きを見てみる
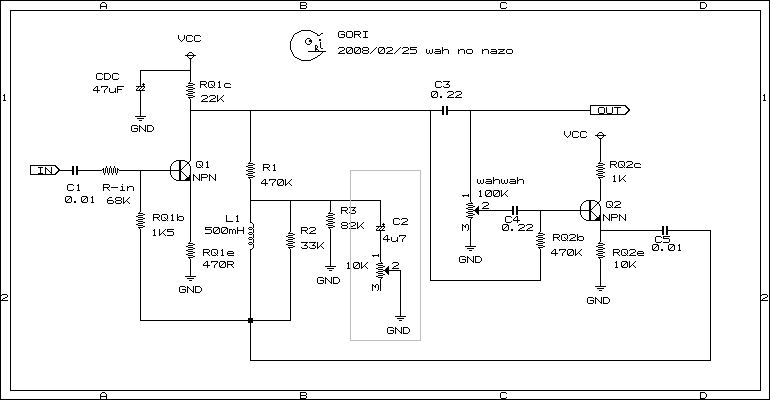
回路図を書く

TUMASAKIと書いてるのはツマサキだな
爪先の方向で踏込んだ時はポットの1番2番の間の抵抗値が少なくなる

KAKATOと書いてるのはカカトだな
踵方向にペダルを戻す(戻すと言う表現になるか?)と
ポットの1番2番の間の抵抗が大きくなる

TADANO LOW PASSはただのローパスで
ワウのポットの動きから高音の出具合でローパスに置き換えただけの回路
この回路は普通のトーンなのでブーストされる訳でもないので面白くはないが
ペダルの動きとして考えるだけの回路

 回路は
回路はシンプルなので、トランジスタ2個と抵抗、コンデンサーとコイルで出来てる
回路図はネット上に沢山アップされてます。
しかし?回路図を見るとトランジスタのベース電圧がどうなってるんだ?みたいな回路です。
回路図は著作権があるので自分で書きましょう
書いてみた
書くと以外と理解出来る(ホントか?嘘だろ)

Q1のベース電圧って何?
RQ1bが繋がってないとベース電圧は0Vとなりますか〜
RQ1bの前はコイルとR2の33Kですね
Q2からのエミッタからはC5の0.01があるのでDCは入って来ないですよね?
と言うことはRQ1c経由の470K経由コイルと同経由33Kで決まるんですかね〜

Q2のベース電圧って何?
RQ1c経由でRQ2bを通過しないとベース電圧は0Vとなりますか〜

は〜って?
DC計測が、まず最初ですね


 コイルを調べる
DC計測したとろで、そんなもん普通の電圧だったもんで書かなかった

んでコイルとはなんなんだ?と基本的なもんを調べてみる

すると(引用するけど、ちょっと変える)
コイル
導線をループ状に巻いたものをコイルと言うらしい。

コイルの働きは、導線に電流が流れると、電磁誘導によってコイルに起電力が生じるらしい。

その方向は加えた電圧と反対の方向なので、コイルは一種の抵抗の働きをし、電流を流れにくくするらしい。
この作用をリアクタンスと言うんだそうな。

リアクタンスは加えられる周波数に比例するんだみたいな。

この性質を利用した、同調コイル、発振コイル、高周波チョークコイルなどがあるらしい
となってた。

これを良く噛み締めて、ちょっと長考。

リアクタンスは加えられる周波数に比例するんだみたいな。が鍵かい?

 いや共振が鍵らしい
コイルの性質の一つとして共振があるみたい

コイルとコンデンサを組み合わせると、ある周波数の交流電流が流れなくなったり、流れやすくなったりするらしい。
ラジオの放送局を選択するチューナはこの性質を使って特定な周波数だけを選択しているみたいな。

共振について説明し出すとどんどん深みにはまりますので、もっと知りたい方は専門書を見て下さいだそうな。

コイルを使ってミッドカットフィルターは作ったことがるが、スイープさせる考えは何だろう?

まだ検索は続く。

コイルの性質を良く理解しないと先に行けない。

共振回路=RLC回路みたいな?

 最初に考える事
http://www.geofex.com/Article_Folders/wahpedl/wahped.htm
を翻訳して自分なりに考えてみる

内容として
最初のトランジスタは、直接のフィードバックアンプです。

当面は、点線によって分離される部品を無視してください。
(として切り離して回路図を書く)
我々は、誘導子(インダクターのこと)、33Kのレジスターと1.5Kのレジスターを無視することができます。
(無視して回路図修正)

とすると、こんな回路図になる
普通の増幅回路かい?

後記
普通の増幅回路のDC解析してる内容が書いてる
Vcが4.5Vならウンヌンと書いてるので省略。



 秘密はこうだ!と?
よく翻訳出来ない・・・・専門用語が多いので〜解りません〜
困った
LC回路を勉強しないと先に行けないみたい。
どこかのコンデンサーが大きくなったり小さくなったりする見せ掛けみたいな事書いてます。

 解らんもんは解らん
んでまぁ〜解らないもんはガーリックナイ(生姜ない・・・・ゴメン。ピュ〜おおサブ)
ブレッドボードで組む訳です。
前から組んでたんですが、インダクターが手に入らなくて
てか高いじゃん。
んなファーセルがどうたらこうたら、ハロがどうした?ってかんけいねいぜ。
500mHのチョークコイル持ってるけど〜
なんか違うんだな〜と思って検索してると

あった!!
超ラッキーなアイテム〜
MODされた時、いらなくなったダンロップのインダクター!
300円也。
んじゃ大人買い。
10個下さい。
ハイ、わかりました〜と言って10個送られて来た。
セカンドユースになりますが、かんけいねいぜ〜

ブレッドボードに乗せるとインチ規格なのか、ピッタリ升目に入ります
2.54mm間隔ってことですね
流石舶来もん。

まあ乗せる
音はチョークコイルと違って好みの問題
問題で好きみたい。
ブレッドボード上で手動ワウが完成
ワウのポットは特殊なので、手でワキュ〜ンなんて出来ませんが癖のある音が出ますね

ポットの位置にも関係あるかもしれませんが、全体的に出力が小さい
派手に小さい訳ではないのですが、バイパス音の方が大きく感じる
ブーストされる音域によるものかもしれないが、寂しい。

んなの、イジるしかないべ。
R-inが68Kだから100Kの可変にしてみる
おおおお〜レベル調整が出来る
Q1Reを1Kの可変にしてみる
おおおお〜音がでかくなるぜい〜

大きいことは良いことだ〜
とも言ってられないか
ワレます
トランジスタでクリップします。
ワウのワウワウはワウって可変しますがワレます。

そっか、
何処の誰様が、どう言う目的で使うのか不明なので安全牌を切ってきたんですね
リーチかけないと?

なのでR-inの68Kってのはクリップ対策なんですね
必ずワキャ〜んってやる訳ではないのでしょう
軽くワキャワキャカッティングする場合もあるのですな。


 C2を
C2をなくするとワウが効かない。
C2の4u7Fは重要な働きがあるみたいな?

可変抵抗を付けてみた。
抵抗値が大きくなるとワウの効きが薄くなる
どの位でワウの効きがなくなるのか?
テスターが手元にないので計測できん

なんたって朝の6時だべ。
その辺は、また後だな。

 海外在住の方から翻訳
いや〜オヤジさんが翻訳してくれました
ありがとうございます。
「4.7コンデンサは一見アースされているようだが実はQ2のエミッターに接続されている。他方、Q2のエミッター側のインピーダンスが低いため、エミッター由来の信号を無視すればほとんどアースに近い。インダクタ、コンデンサ、1.5k抵抗の接点部での電圧はL/C回路での電圧に相当すると思われる。だが、コンデンサ通過後の信号はインダクタ/コンデンサ(L/C)を通る電圧のみによって制御されるものではなく、選出の「アースに近い」電圧にも左右され、さらにこの信号の電圧はワウの可変抵抗の位置によって上下される。ワウの可変抵抗が上がればQ2のエミッターからの電圧が高くなるためコンデンサからの信号も上昇する。逆に、可変抵抗からの信号を減少させることによりコンデンサからの信号も減少する。この場合、コンデンサはオームの法則の特例に基づき実行電圧の変化を担うとともに、インダクタに与えるFがあたかも実際値より大きいときのように作用する。即ち、「可変コンデンサ」として作用するのである。」
との内容

>4.7コンデンサは一見アースされているようだが実はQ2のエミッターに接続されている。
C2の4u7FはQ2のC5の0.01uF経由ってことは交流電圧だな〜
L1は交流に対して抵抗となるので33K経由ってことになりますね・・・

これが解決してから次ですね・・続く
これがどう言う事か?考えないと・・・

 頭がオーバーヒートしてきたので
ギターでも弾いてお茶を濁すとします。
ブレッドボードで組んだワウ回路でRinを可変にして小さく設定
半止めワウエフェクターとでも言いますか?
それなりにブーストしてますね
おお〜マイコ〜
http://www.inet-shibata.or.jp/~gori/fxmp3/wah.mp3

 >4.7コンデンサは一見アースされているようだが実はQ2のエミッターに接続されている。
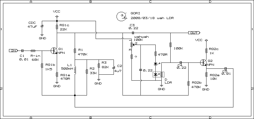
回路図をそれに合わせて書換えてみた。
意味が違うのだろうか?
魔法で仮想的に繋がるのかい?
直接には接続されてないですが、0.01経由33K経由なら接続されてます。
エミッタオフォロアの信号の出口として接続と言う意味にしておこうかな。

 シュミレーたー
あらら
まいった
いんどうずだともじもかけん
しゅみれーたーは、いんどうずしかうごきませんのでろろさんにおしえてもらいまsita.
araara
hiragasnasaemokamen?
maa gomenne

後でMacで付け足し
こりゃボロボロだ(大笑)
だめだ、ウィンドーズ
使いこなせない・・・・

つま先に踏み込んだ時より
踵に戻した時の方が音が大きいのかい?
って感じのグラフなんですかね〜

 シュミレーターは
またウィンドウズから書いてます
コンデンサーの数値が違ったので違うグラフになったみたいです
修正した画像
すぃーぷしてますね

 C5の値を変更シュミレート
このグラフはC5の値を0.1uFから470pまで変更したものです
ポットの位置はミニマムですが、470pの時だけマキシムを足してみた
踵側戻した時の設定が出来ると判断。

赤いラインが0.01になってるけど0.1の間違いです
テキストボックスを書く時、間違えたのでシュミレート自体には問題ないです
すいませんでした。

もし仮にC5の値を470p(実際は使えんと思う)にすると2Kから10Kまで可変出来るってことなんでしょう。きっと・・・
オリジナルは0.01の値
踵側に戻した時、もっと低音が欲しい場合、C5のコンデンサー値を大きくするって事ですが、爪先方向に踏み込んだ時のシュミレートは470pしかやってないので解りません。
レンジが動くってことなんで、範囲が広くなる訳ではないかと?思ってます。

 前後してますが
最初のトランジスタを考えてからじゃないと意味がないとか?
なるべく素直な波形の増幅でないとダメなんでは?
と考えた。
いじった。

 POT交換で
わらしべさんがポット交換してるみたいだ。
そこで200Kポットなる数値が出てる
んじゃ、200Kポットでシュミレートしてみるべ〜
若干だけど、200Kポットの方がピークが上がってるみたいだ。
ほんの僅かだが、影響 あるみたいだ。

そのソースは何処かと言うと
http://www.garrettaudio.com/wah%20parts.html
のPro-Potなる物がそうらしい。
イタリアンなそうだ。

足で可変が目的ではないので単に200Kポットで良いだろう。
私の耳では判断できないかもしれない。

ここで、ちょっとしたアイディアが思い付いたが、きっと誰かが実行してるだろう
内容はオートワウにする構想
実際のワウの回路でピッキングでワウワウさせること
入力にエミッタフォロアを使って信号を2つにスプリットさせて
1つはワウ回路
もう1つは1石トランジスタで作った増幅回路
これは出力させない
LEDを光らすだけの回路
LEDをフォトカプラに換えて、ワウの可変抵抗の代わりにする構想なの〜
光れば抵抗は少なくなるハズなので可能かもしれないですね。
また、コレクタとエミッタを逆に接続すると自動でLEDが点滅する回路があるみたいなので、フェーザーみたいなワウってのも面白そうですな〜
そういや〜コルグでミスターマルチってのが存在してましたね。
あれワウとフェーザーが一緒になったペダルでした。
フェーザーの効きを自動ではなく、足で調整出来る物だった。
ワウの踏み方でフェーサーの音色ってことだったのですが、高校生1年生の時。、所有してましたが、使いこなせなかったですが、今となっては、もったいないことしたかな?
もったいないは世界語になりつつあります。

 PS2581ってのがあったので
いや〜3月って忙しいや。
でも、一段落付いたので
実験した。
手元にNEC 2581 WJ427と書いてるフォトカプラがあった
しかも10個はある
あら〜データシートの検索にヒットしねぇぜ?
NECのHPを見てみる
PSxxxxxって感じ〜ぃ。
なのでPS2581で検索
一発ヒット
ホームラン〜

可変抵抗の変わりにやってみた
見事にワウるです。はい。
でもノイジィ〜かな?
ブレッドボードだからそんなもんだろ・・・違うかも・・・

まあ可変は出来ると言う事は解った。
一緒にLEDも光らすには・・・
色々やったが直列が良いみたいだ。
470Ωでやったわ。
最初、間違えて47Kの抵抗使ったたんで〜すんげぇハマってたり?
なんかウンもスンもいわねぇ〜
変だな?
と見たら47Kなんだもんな〜(馬鹿ですね)

これをバイアスの逆襲とか言うTrの繋ぎ方でLEDを自動点滅させると
フェーザーの様なワウが出来上がるのかい?
いや、ピコピコ光るので、滑らかな効き方にはならんと思う
もしそのままで行けたとすると、存在してるハズ。
単純なピポピポて感じになるのでは?
フワ〜と点いてフワ〜と消えないと、滑らかにならんでしょうね?


CGI-design